奔流热点2025-05-16 06:32
5月15日晚,国家税务总局上海市税务局第四稽查局发布情况通报:近日,我局收到王某对刘某某及相关企业存在涉税问题的举报,目前正在依法依规办理。

据大河报此前报道,演员刘晓庆近日被深圳市民王先生举报涉嫌偷税漏税。举报内容显示,刘晓庆通过名下小微企业上海弈熙文化传媒中心,以“形象代言费”名义将330万元借款转为个人收入,并开具6%税点的增值税发票规避27%以上的个人所得税。该企业被指无实际经营场地、员工和社保缴纳记录,涉嫌虚开发票逃税。
举报还提及刘晓庆在上海有过多次补税罚款记录,属于“多次违法”。
此次举报引发公众对刘晓庆过往税务问题的关注。2002年,刘晓庆曾因公司偷税漏税上千万元被羁押422天,其妹夫靖军作为公司法人被判刑,刘晓庆本人因证据不足未被起诉。此后,她通过变卖资产补缴税款。
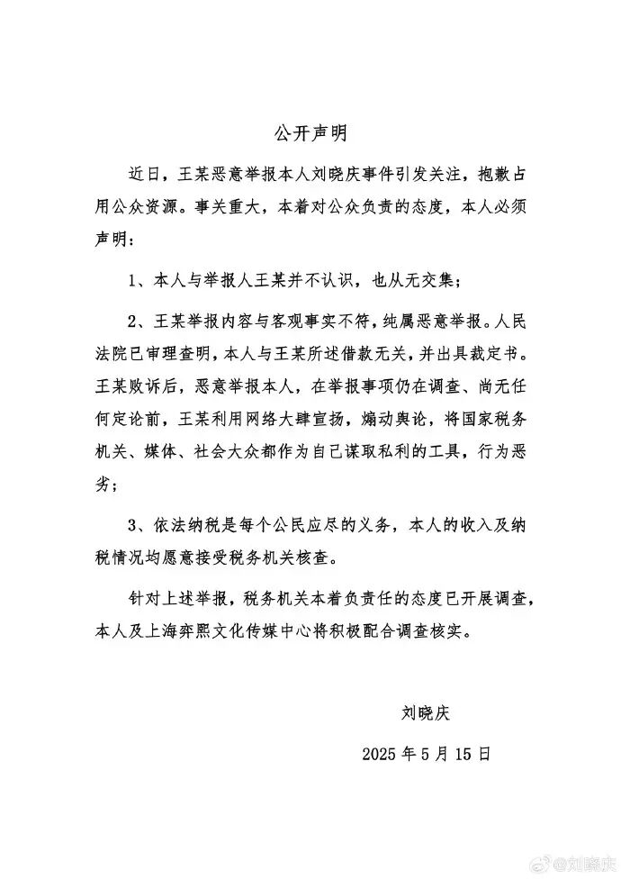
5月15日深夜,刘晓庆在其社交账号回应:本人与举报人王某并不认识,也从无交集。王某举报内容与客观事实不符,纯属恶意举报。

刘晓庆在微博发布的声明
来源丨央视新闻(版权归原作者所有,如有侵权请联系删除)
奔流新闻线索报料方式
报料热线:13893646444(微信同号) 13993123681 0931—8159555
报料邮箱:1902937948@qq.com
编辑:杜平海
能能
2025-05-16
所以庆奶是被冤枉的?
大头儿子
2025-05-16
人怕红