点赞
|
7
奔流热点2小时前
胖东来回应“鸡蛋检出角黄素”:若检测无错会起诉博主
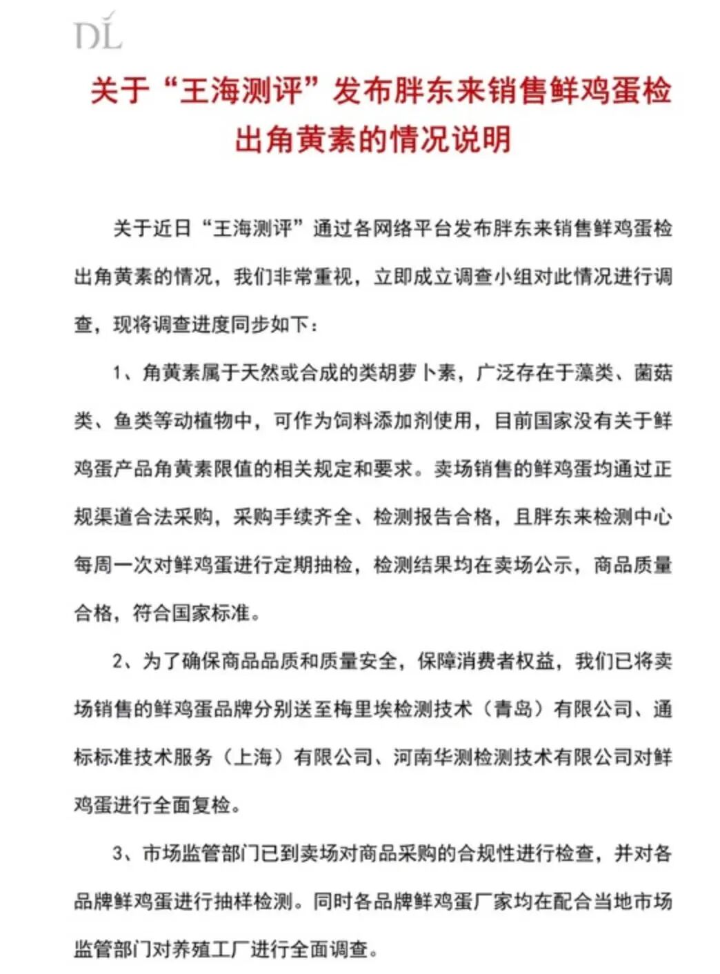
3月15日晚,针对在网络上发酵的“鸡蛋检出角黄素”事件,胖东来商贸集团有限公司,通过其官方渠道发布了一份情况说明,胖东来表示,公司高度关注此次事件,已第一时间开展自查,卖场销售的鲜鸡蛋均通过正规渠道合法采购,采购手续齐全、供应商资质完备,且企业自有检测中心每周对鲜鸡蛋进行定期抽检,检测结果均在卖场公示,过往抽检商品质量均符合国家标准。
针对角黄素“超标”争议,胖东来认为,目前我国尚无针对鲜鸡蛋产品角黄素限值的相关规定和要求,博主仅针对饲料添加剂的规范,直接判定终端鸡蛋产品超标,缺乏法律和标准依据,该结论已对公众造成误导,同时扰乱了鸡蛋市场正常秩序。


胖东来声明全文
胖东来在声明中透露,市场监督管理局已介入调查,执法人员到卖场对鸡蛋采购合规性进行全面检查,并对各品牌鲜鸡蛋抽样送检,公司已同步开展全面复检,目前监管部门调查及第三方复检结果尚未出炉。胖东来表示,若最终调查结果显示鸡蛋存在质量问题,将第一时间公示结果,立即启动下架、召回程序,依法承担全部法律责任;若检测确认产品无问题,将坚决通过法律途径维权,追究相关个人、自媒体及平台的侵权责任。
事件的导火索源于3月13日。知名打假博主“王海测评”发布视频称,其在许昌胖东来超市购买的“野迹鸣松林散养富硒蛋”中,检测出一种名为角黄素(又称斑蝥黄)的人工色素,含量为9.54毫克/千克(mg/kg)。
视频指出,这一数值超出了中国农业农村部发布的《饲料添加剂安全使用规范》中规定的蛋禽类饲料中斑蝥黄允许的最大添加量8 mg/kg,并据此认为该产品“存在一定的食用安全隐患”。视频迅速引发关注。面对质疑,3月13日当天,胖东来便通过其认证账号“胖东来超市客服”在视频评论区做出初步回应,表示已关注并高度重视。
这场争议的核心,角黄素是一种类胡萝卜素,天然存在于藻类、菌菇、鱼类及甲壳类动物体内,同时也能够通过化学合成。在养殖业中,它被广泛用作饲料添加剂,其主要作用是改善禽类蛋黄、皮肤以及三文鱼等水产品的肉色,使其色泽更加鲜艳。
从国际监管层面看,角黄素作为一种饲料和食品着色剂的使用是合法的。联合国粮农组织/世界卫生组织食品添加剂联合专家委员会(JECFA)为其设定了每日允许摄入量(ADI)为每公斤体重0-0.03毫克。欧盟等国家和地区也允许其在饲料中使用,并规定了饲料中的添加上限。
博主“王海测评”援引的8mg/kg限量,出自中国《饲料添加剂安全使用规范》,其规范对象是“蛋禽类饲料”,目的是确保饲料本身对禽类的安全性,防止过量添加对禽类健康造成影响。
而我国现行的《食品安全国家标准 蛋与蛋制品》(GB 2749-2015)以及《食品安全国家标准 食品添加剂使用标准》(GB 2760)中,均未对鲜鸡蛋中的角黄素残留量设定明确的限量标准。
截至发稿,许昌市市场监督管理局表示,已收到相关投诉并介入调查,将在15个工作日内反馈结果。
来源|界面新闻(版权归原作者所有,如有侵权请联系删除)
奔流新闻线索报料方式
爆料热线:13893646444(微信同号)
爆料邮箱:1902937948@qq.com
编辑:徐静雯
点赞
|
7
网友99520
2026-03-16
从胖东来的回应可看出其诚信经营的理念,若检测无错追究责任,能保护自身合法权益。
网友92080
2026-03-16
胖东来迅速回应争议,配合监管调查,若结果无问题追究侵权责任,这维护了自身权益和市场秩序。
joe
2026-03-16
👍