点赞
|
13
奔流热点2小时前
近日,有网友发帖称,西北大学文学院副教授贾浅浅2014年7月发表于《文艺争鸣》的学术论文《文学视阈下贾平凹绘画艺术研究》,涉嫌抄袭四位不同作者已发表的文章。

贾浅浅 资料图
4月9日,西北大学发布情况通报称,该校已成立工作专班,启动调查程序。以下为详情——
近日,学校关注到网上对于我校文学院教师贾某某涉嫌学术论文抄袭等问题的相关反映,学校高度重视,已成立工作专班,启动调查程序。
西北大学对学术不端行为秉持“零容忍”态度,一经查实,将按照有关规定严肃处理,以维护良好学术声誉和学术风气。
感谢社会各界的关心与监督。

此前报道>>
近日,博主“抒情的森林”发帖称,诗人、西北大学文学院副教授、陕西省青年文学协会副主席贾浅浅发表于2014年7月《文艺争鸣》的学术论文《文学视阈下贾平凹绘画艺术研究》,涉嫌抄袭四位不同作者已发表的文章。


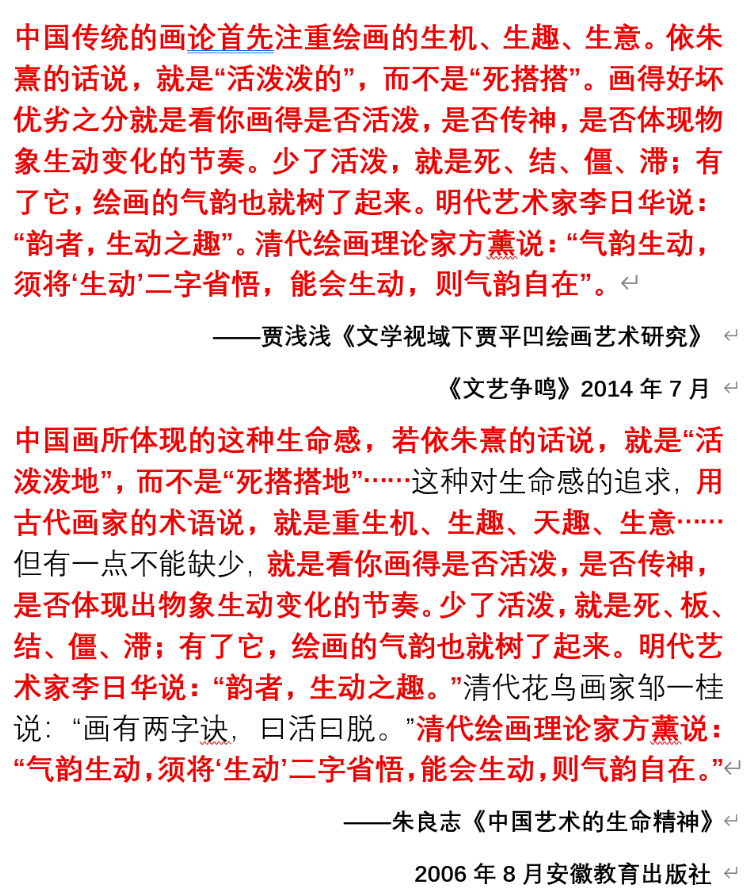
▲将朱良志旧文“移花接木”,赞父亲贾平凹画作“气韵生动”

▲与曾令存论文部分段落高度雷同

▲与季酉辰《赋形式以精神》论点重合

▲贾浅浅论文与韩羽文章框架与表述雷同 图源:“抒情的森林”社交网络截图
贾平凹,生于1952年2月21日,原名贾平娃,当代著名作家,中国作家协会理事、中国作家协会陕西分会副主席。1975年毕业于西北大学中文系,同年开始发表作品。1997年凭借《满月儿》,获得首届全国优秀短篇小说奖。2003年,先后担任西安建筑科技大学人文学院院长、文学院院长。2008年凭借《秦腔》获得第七届茅盾文学奖。
据资料介绍,贾浅浅目前为西北大学文学院副教授。
来源丨综合西北大学网站、红星新闻、都市快报(版权归原作者所有,如有侵权请联系删除)

奔流新闻线索报料方式
报料热线:13893646444(微信同号) 13993123681 0931—8159555
报料邮箱:1902937948@qq.com
编辑:杨倩云
点赞
|
13
网友49653
2026-04-09
关注
王昊
2026-04-09
终于发话了,不容易啊
河边老吴
2026-04-09
严查