点赞
|
25
奔流新闻1小时前
西北大学副教授贾浅浅被指论文抄袭 校方已成立专班调查
奔流新闻讯(首席记者张鹏翔)针对网络反映文学院副教授贾浅浅学术论文涉嫌抄袭一事,西北大学4月9日回应称,学校已成立工作专班,启动调查程序,将严格依规核查并及时公布结果。

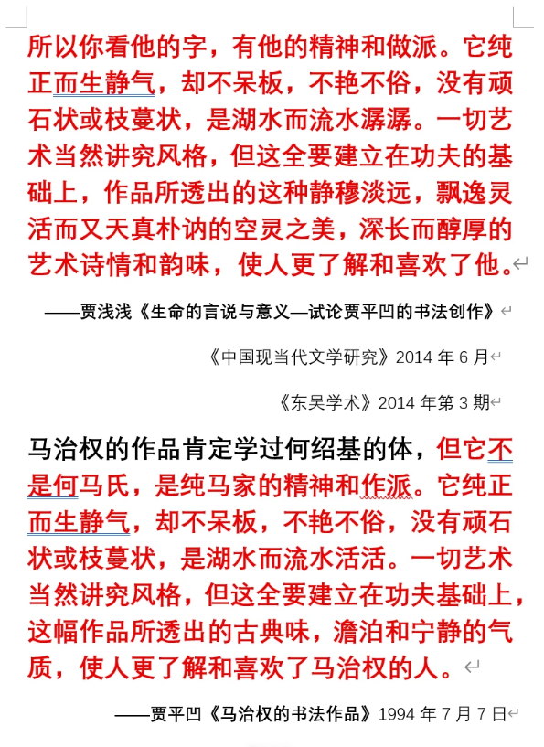
西北大学文学院副教授贾浅浅近日被指两篇学术论文大面积抄袭他人成果。3月30日,鉴抄博主“抒情的森林”发帖指出,贾浅浅2014年6月发表的论文《生命的言说与意义——试论贾平凹的书法创作》中部分内容,与其父、作家贾平凹1994年发表的《马治权的书法作品》高度相似,跨越二十年的相同语句被用于评述两位不同书法作者,且未标注任何引用文献。

“抒情的森林”社交网络截图
随后该博主再度发帖,指出贾浅浅同年7月发表于《文艺争鸣》的学术论文《文学视阈下贾平凹绘画艺术研究》涉嫌抄袭四位学者的已发表成果。其中,论文关于中国画普遍理论的核心观点直接挪用于学者朱良志2006年出版的《中国艺术的生命精神》且未标明出处;对贾平凹多幅画作的描述与学者曾令存1997年发表的《禅宗意识与贾平凹的散文创作》存在大面积重叠;论述“笔墨与空白”关系的关键章节则与画家季酉辰2010年发表的《赋形式以精神》高度相似,核心论断及表述几乎一致;论文开篇对中国绘画“三阶段论”的框架与逻辑推演,亦与作家韩羽2008年发表于《美文》杂志的文章呈现明显雷同。


▲将朱良志旧文“移花接木”,赞父亲贾平凹画作“气韵生动”

▲与曾令存论文部分段落高度雷同

▲与季酉辰《赋形式以精神》论点重合

▲贾浅浅论文与韩羽文章框架与表述雷同
此外,该论文还存在多处文字错误,如将“米芾拜石”误写为“米蒂拜石”。在西北大学文学院官网个人简介中,这篇涉嫌抄袭且存在错字的论文被列为贾浅浅重要的学术成果。
据博主“抒情的森林”4月7日发帖反映,上述两篇涉嫌抄袭的论文系贾浅浅将其2009年硕士学位论文《生命的言说与意义——试论贾平凹书画艺术》拆分后分别发表,并以此获得硕士学位、青年科技基金项目及职称晋升所需的核心学术成果。
截至目前,贾浅浅本人及西北大学文学院尚未就此事作出公开回应。西北大学表示,已成立工作专班启动调查,将严格按照学术规范进行核查,调查结论将及时向社会公布。
公开资料显示,贾浅浅是著名作家贾平凹之女、西北大学文学院副教授、陕西省青年文学协会副主席。这并不是贾浅浅首次卷入舆论漩涡。2021年,她的部分诗歌因风格直白、包含不雅内容而被网友戏称为“屎尿体”。2022年,她拟加入中国作协一事引发大量投诉,最终中国作协研究决定不将其列入新会员名单。当年9月,贾浅浅曾授权媒体辟谣,称引发争议的三首诗歌并非自己所写。2025年,她又因修改西北大学官网上的本科就读年限再次引发公众关注。


奔流新闻线索报料方式
报料热线:13893646444(微信同号) 13993123681 0931—8159555
报料邮箱:1902937948@qq.com
编辑:杨倩云
张鹏翔
奔流新闻记者
点赞
|
25