点赞
|
6
奔流热点1小时前
37岁面粉厂库管员突发脑干出血,ICU昏迷13天后去世:工厂实行12小时工作制,因工友请假一人干两人活
在ICU病房昏迷13天后,37岁的李超死亡,留下妻子和两个幼子。
李超生前是五得利面粉集团新乡工厂的一名库管员。2025年5月7日,他突发脑干出血,晕倒在车间面粉装车大棚旁,随后被120送医抢救。
因死亡时间超过48小时,李超没有被认定为工伤。家属随后将面粉厂告上法庭,起诉书认为工厂对李超的去世存在重大过错,该案已开庭审理,但目前尚未宣判。
今年2月11日,新乡县人社局回复家属,对其反映的李超长期加班,公司违反劳动法的问题,已按照劳动监察程序进行立案调查。

▲五得利集团新乡面粉二厂
突发“脑干出血”
一段时长29秒的监控视频显示:绿色铁皮围合的厂区内,一名男子从一辆静止的货车和一个空荡的大棚间经过时,突然踉跄倒地。10秒后,一名驾驶叉车的司机发现了他,呼叫后,另一名同事也跑过来,两人一起扶起男子。
监控拍摄于2025年5月7日16:05,地点位于新乡市新乡县七里营镇的五得利面粉工厂内,晕倒的是面粉厂库管员李超。

▲李超
新乡县人力资源和社会保障局的调查笔录显示,面粉厂查库员赵某讲述了事发经过:李超出事时在成品库工作,职务是库管员,负责发放产品。事发地点在五车间面粉装车车棚下面,“当时他上厕所回来。”赵某当时在办公室工作,同事打电话跟他说李超晕倒了,赵某赶紧跑过去,“到了之后看见有人扶着他在地上坐着,我喊他,他没有什么反应,像睡着了一样。”
询问笔录显示,面粉厂安全员程某在接到装车工苏某的电话后也在第一时间赶到现场,并且拨打了120。随后,120急救车将李超送往新乡县龙华医院治疗。龙华医院的门诊病历显示,李超被送往医院后“神志不清”,初步诊断为“脑出血”。
吕娟是在5月7日下午4点20分左右接到丈夫李超出事的电话。“同事打电话说李超晕倒了,你赶紧过来。”把小儿子送到外婆家后,吕娟赶往龙华医院。去往医院的路上,吕娟接到电话,医生告诉她“李超情况比较严重,建议转院”。
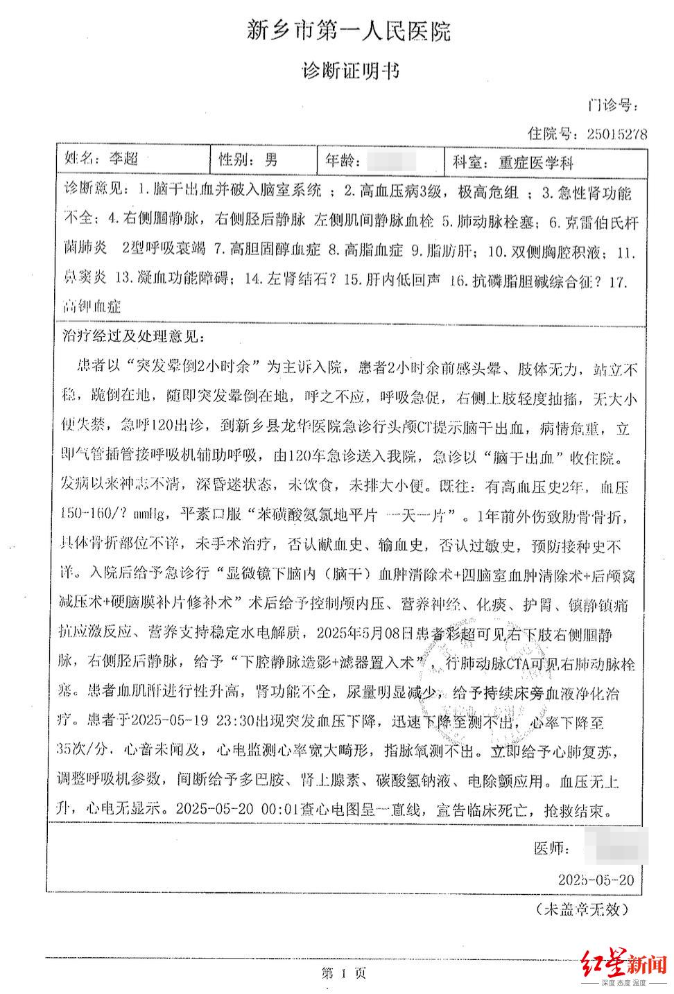
当晚6点,李超转院至新乡市第一人民医院,医院诊断显示:病人脑干出血并破入脑室;高血压病3级,极高危组;多处静脉血栓,右肺动脉栓塞。

▲医院的诊断证明,李超死于突发脑干出血
李超一直没醒过来。新乡市第一人民医院医生让吕娟决定“是否手术”,“医生说手术最好的结果是成为植物人,不手术的话,一两天之内,人就不在了。”想着丈夫还年轻,孩子还小,不能没有爸爸,吕娟决定“搏一搏”。
昏迷中的李超在2025年5月7日当晚进行了手术,随后一直住在重症病房。妻子吕娟在病房外的走廊里陪了他13天。13天后,5月20日凌晨零点零一分,抢救结束,医院宣告李超临床死亡。
同事赵某说,李超平时身体状况挺好,几乎都是满勤,没有请过假。新乡市第一人民医院的诊断证明书则显示,李超患高血压2年,平时每天要吃降压药。
不予认定工伤后起诉
微信聊天记录显示,因为搭班的工友结婚请假,2025年5月1日起,李超开始一个人干两个人的活。没想工友假期即将结束,李超倒在了岗位上。
李超是2020年2月进的五得利新乡面粉厂。官网信息显示,五得利新乡面粉有限公司成立于2003年10月,目前有两个厂区,一厂区位于新乡市新飞大道附近,二厂区位于新乡县七里营镇。
李超最早工作的一厂区距离其居住的小区骑电瓶车不到10分钟。2023年,二厂区落成后,李超选择去了离家20多公里的“新厂”。“新厂在郊区,当时没有人愿意去,李超说工资高。”吕娟回忆。前一年的8月,二儿子出生后,吕娟无法上班,两人的生活压力大了起来。
和老厂一样,新厂同样实行“十二小时”工作制,每月可以请假四天,“不算加班工资,有事请假”。
身高1米78的他,体重超过200斤。工厂考勤记录显示:2022年全年,除去11月受疫情影响仅出勤7天,李超全年出勤天数高达313.48天;2023年,李超全年出勤344.58天。2025年1月1日到2025年5月7日,共计127天,李超出勤118天,仅9天未出勤。
李超的同事、面粉厂安全员程某在接受新乡县人社局的询问笔录中提到,李超在工厂上班是白班和夜班“两班倒”,白班是早上7点到晚上7点,夜班是晚上7点到早上7点。考勤打卡记录显示,出事当天早上他的打卡时间为6点52分。
李超与公司于2023年3月1日签订的劳动合同显示,合同为期三年,李超从事库管员工作,合同未约定工资标准。合同约定,乙方每日工作不超过八小时,平均每周不超过四十小时。甲方安排乙方延长工作时间或者在休息日、法定节假日工作的,应依法安排乙方补休或者按照国家相关规定向乙方支付加班工资。
李超去世后,家人曾通过工厂向当地人社局申请工伤认定。2025年6月20日,新乡县人社局出具“不予认定工伤决定书”。决定书显示,李超“受伤害的情形”,不符合《工伤保险条例》第十四条、第十五条相关规定,受伤超过48小时死亡。

▲不予认定工伤决定书
吕娟随后带着两个儿子先后多次与工厂协商补偿,均无结果。
2025年11月,李超去世半年后,妻子吕娟将五得利集团新乡面粉有限公司起诉至新乡市红旗区人民法院,要求对方支付死亡赔偿金及其他相关费用共计85万多元。
起诉书认为,劳累和睡眠不足是脑干出血的重要诱发因素。工厂未充分保障李超休息的权利,未为李超购买相关保险,更未对李超进行体检。工厂对李超的去世存在重大过错,应至少承担70%的责任。
“好工作”得与失
和搭班工友的聊天记录显示,到新厂工作一年多后,李超曾抱怨工资没有刚调过来时高。新厂离家20多公里,李超每天早上5点多起床,6点骑电瓶车出发,才能确保7点准时到工厂打卡。为了多休息一会儿,李超后来选择住在厂里,“一周回一两次家。”
2024年6月,下夜班回家途中,李超被车撞了,肋骨骨折,休息了5天。7月,他在厂里摔倒伤了膝盖,休息了三四天。“两次都没有申请工伤,厂里人手紧。”吕娟说。

▲五得利集团新乡面粉有限公司
在当地人和他同事看来,李超干的是一份难得的好工作。
跟面粉厂的车间工人相比,“库管员不用干体力活,还自由些。”一位在老厂担任库管员的女工说。“虽然规定是早7点到晚7点,但晚上八九点下班很正常。大家还想忙一点,可以多拿点钱。”进入工厂担任库管员三年,这个30多岁的妈妈“几乎没请过假”,每年都可以拿到全勤奖。
该女工介绍,五得利集团在新乡的两个面粉厂一共有550多人。公司交五险,规定每月可以请假四天,只要不超过四天,满勤奖不受影响。“但工资是按照产量算的,干多少给多少,没有加班工资,也没有节假日三倍工资一说。”她称,“一个月正常有七八千,多的时候一万多。加上年终奖,每年能拿到10万元左右。”李超的工资明细显示,2024年,其上班332.95天,全年工资103370元。
“像我这样,农村出来,没有学历,能拿到这么高工资的人极少。”上述女工坦言。“高工资”的代价是工作时间长,管不了家庭。她说自己也想找一个离家近,朝九晚五,不用加班的工作,“但工资高的找不到。”
虽然不用“出大力气”,作为库管员,她要登记进厂拉货车辆,指挥调度装车,做记录上传,“事情很杂,必须头脑清晰,注意力集中,不能出错。”
吕娟和李超相识于2006年,两个18岁的年轻人同在一家冰箱厂流水线上班。李超高中学历,3岁父母离异。吕娟出身农村,幼师毕业。
最早打工的冰箱厂倒闭后,李超干过房产中介,空调安装工,也打过零工。到面粉厂上班后收入才稳定下来。李超不乱花钱,也没时间花钱,每月留下1500块钱零花,工资都上交妻子。小儿子出生后,吕娟没再上班,“一家四口的生活开支全靠他一个人。”如今,两岁多的小儿子似乎已经感觉到“爸爸不在”,“会跟幼儿园小朋友主动说:我爸爸不见了,打视频也不接。”
2026年1月21日,新乡市红旗区人民法院开庭审理了李超家人诉五得利集团新乡公司一案。目前尚未宣判。
2月11日,新乡县人社局回复吕娟此前的信访,称对于其反映的丈夫李超长期加班,五得利集团新乡面粉有限公司没有合规的调休制度、严重违反了《中华人民共和国劳动法》的问题,人社局已按照劳动监察程序进行立案调查,若五得利集团新乡面粉有限公司未按要求提供相关佐证材料,或经核实反映情况属实,人社局将依法进行查处。
4月1日,红星新闻记者联系到五得利集团新乡工厂的人事经理,其回复说:“这个事等待司法判决吧。”
丈夫离开将近一年,2026年3月30日,有两个孩子的单亲妈妈吕娟重新成了一名流水线工人,在家附近的药厂上班,一个月3500到4000元。
来源丨红星新闻(版权归原作者所有,如有侵权请联系删除)
奔流新闻线索报料方式
爆料热线:13893646444(微信同号)
爆料邮箱:1902937948@qq.com
编辑:徐静雯
点赞
|
6
撒给
2026-04-02
👍
法烧友
2026-04-02
李超的悲剧令人痛心,工厂超时用工问题亟待重视。希望法院公正判决,人社部门严格查处,保障劳动者权益。
啦
2026-04-02
李超为家庭努力工作却付出生命代价,工厂不能以追求效益而牺牲员工权益。盼司法给出公正裁决。